较新!​东营市中心城等土地级别与基准地价公布!

搜狐焦点东营站 2020-05-08 19:23:24
用手机看
扫描到手机,新闻随时看

扫一扫,用手机看文章
更加方便分享给朋友

东营市人民政府关于公布东营市中心城等土地级别与基准地价的通知 各县区人民政府,市政府各部门、单位: 为加强国有土地资产管理,优化土地资源配置,规范土地资产评估、房地产交易等行为,促进土地市场健康发展,根据《中华人民共和国土地管理法》《中华人民共和国城市房地产管理法》等有关规定及《城镇土地分等定级规程

东营市人民政府关于公布东营市中心城等土地级别与基准地价的通知

各县区人民政府,市政府各部门、单位:

为加强国有土地资产管理,优化土地资源配置,规范土地资产评估、房地产交易等行为,促进土地市场健康发展,根据《中华人民共和国土地管理法》《中华人民共和国城市房地产管理法》等有关规定及《城镇土地分等定级规程》(GB/T18507—2014)《城镇土地估价规程》(GB/T18508—2014),对中心城、东营区四建制镇、河口区城区及三建制镇、东营港开发区、黄河三角洲农业高新技术产业示范区土地级别与基准地价成果进行了更新,现予以公布,请认真遵照执行。

本通知由市自然资源局负责解释,土地级别范围及界线应以土地级别与基准地价图为准。本通知自2020年5月6日起施行,有效期至2023年5月5日。东营市人民政府2017年9月7日印发的《关于公布东营市中心城等土地级别与基准地价的通知》(东政发〔2017〕11号)同时废止。

附件:1.东营市中心城土地级别与基准地价更新成果

          2.东营市东营区四建制镇土地级别与基准地价更新成果

          3.东营市河口区城区及三建制镇土地级别与基准地价更新成果

          4.东营市东营港开发区土地级别与基准地价更新成果

          5.黄河三角洲农业高新技术产业示范区土地级别与基准地价更新成果

                                                                                                          东营市人民政府

                                                                                                      2020年5月6日

                                                                                                                                                   (此件公开发布)

附件1

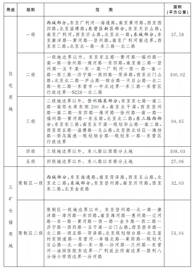
东营市中心城土地级别与基准地价更新成果

三、基准地价内涵

(一)基准日。2019年1月1日。

(二)标准容积率。商服用地为1.3,住宅用地为1.3,工矿仓储用地为1.0,公共管理与公共服务用地为1.3。

(三)土地开发程度。商服、住宅、工矿仓储及公共管理与公共服务用地各级别土地开发程度为“五通一平”(通路、通电、通讯、供水、排水及宗地内场地平整)。

(四)土地使用年期。商服用地为40年,住宅用地为70年,工矿仓储用地为50年,公共管理与公共服务用地为50年。

附件2

东营市东营区四建制镇土地级别与基准地价更新成果

三、基准地价内涵

(一)基准日。2019年1月1日。

(二)标准容积率。商服、住宅、工矿仓储、公共管理与公共服务用地均为1.0。

(三)土地开发程度。商服、住宅、工矿仓储及公共管理与公共服务用地各级别土地开发程度为“五通一平”(通路、通电、通讯、供水、排水及宗地内场地平整)。

(四)土地使用年期。商服用地为40年,住宅用地为70年,工矿仓储用地为50年,公共管理与公共服务用地为50年。

附件3

东营市河口区城区及三建制镇土地级别与基准地价更新成果

二、基准地价

(二)河口区三建制镇土地级别。

三、基准地价内涵

(一)基准日。2019年1月1日。

(二)标准容积率。河口区城区商服用地为1.2,住宅用地为1.2,工矿仓储用地为1.0,公共管理与公共服务用地为1.1;孤岛镇商服、住宅、公共管理与公共服务用地为1.1,工矿仓储用地为1.0;义和镇和新户镇商服、住宅、工矿仓储、公共管理与公共服务用地均为1.0。

(三)土地开发程度。河口区城区一、二级地,孤岛镇一级地开发程度为“六通一平”(通路、通电、通讯、通气、供水、排水及宗地内场地平整);河口区城区三、四级地,孤岛镇二、三级地,义和镇和新户镇一、二级地开发程度为“五通一平”(通路、通电、通讯、供水、排水及宗地内场地平整)。

(四)土地使用年期。商服用地为40年,住宅用地为70年,工矿仓储用地为50年,公共管理与公共服务用地为50年。

附件4

东营市东营港开发区土地级别与基准地价更新成果

三、基准地价内涵

(一)基准日。2019年1月1日。

(二)标准容积率。商服用地为1.1,住宅用地为1.1,工矿仓储用地为1.0,公共管理与公共服务用地为1.1。

(三)土地开发程度。仙河镇一级地为“六通一平”(通路、通电、通讯、通气、供水、排水及宗地内场地平整),其余评价范围各级别土地开发程度为“五通一平”(通路、通电、通讯、供水、排水及宗地内场地平整)。

(四)土地使用年期。商服用地为40年,住宅用地为70年,工矿仓储用地为50年,公共管理与公共服务用地为50年。

附件5

黄河三角洲农业高新技术产业示范区土地级别与基准地价更新成果

三、基准地价内涵

(一)基准日。2019年1月1日。

(二)标准容积率。商服用地为1.2,住宅用地为1.1,工矿仓储用地为1.0,公共管理与公共服务用地为1.0。

(三)土地开发程度。一级地土地开发程度为“五通一平”(通路、通电、通讯、供水、排水及宗地内场地平整);二级地土地开发程度为“四通一平”(通路、通电、通讯、供水及宗地内场地平整)。

(四)土地使用年期。商服用地为40年,住宅用地为70年,工矿仓储用地为50年,公共管理与公共服务用地为50年。

声明:本文由入驻焦点开放平台的作者撰写,除焦点官方账号外,观点仅代表作者本人,不代表焦点立场。